科研进展
更多
  • Immunity | 张泽民课题组揭示SPP1⁺肿瘤相关巨噬细胞塑造免疫抑制微环境的新机制
  • Cell | 白凡课题组与合作团队揭示脑膜血管栓塞对胶质母细胞瘤的免疫激活作用
  • Cancer Cell | CAF重编程 张泽民院士团队及合作者以“计算预测-功能筛选”并行策略发现癌症治疗新靶点
  • JCI |白凡课题组合作揭示CARD9缺陷驱动TREM2-high巨噬细胞诱导T细胞耗竭的抗真菌感染新机制
  • Nature Genetics | 白凡课题组与合作团队绘制人类MASLD肝脏空间多组学图谱,揭示脂质相关巨噬细胞关键调控机制
  • Cancer Cell | 张泽民课题组与合作者揭示直肠癌新辅助治疗响应的细胞及分子机制
  • CMl | 张泽民课题组依托大规模单细胞转录组数据揭示影响肿瘤浸润T细胞功能的代谢机制
  • Nature Microbiology | 白凡课题组合作揭示细菌aggresomes扮演细胞内应激颗粒保护mRNA的分子机制
  • Nature Communication | 苏晓东课题组揭示清道夫受体CD163识别底物的分子机制
  • Cancer Cell | 张泽民团队及合作者揭示胰腺导管腺癌发生神经束侵袭转移的细胞及分子机制
  • Cell | 苏晓东课题组与合作者揭示AAV与新型受体(AAVR2)结合的分子机制
  • iMeta | 白凡课题组揭示沙门氏菌aggresomes的形成有助于抗生素耐药
  • Nature | 新概念新方法新发现—张泽民课题组揭示跨组织多细胞协同模式及其在肿瘤中的重塑
  • Cancer Cell | 白凡课题组合作解析泛癌脑转移特征
  • 张泽民课题组研究成果入选2024年度“中国生物信息学十大进展”
  • Advanced Science | 苏晓东课题组揭示短序列锚定元件AE在DNA与蛋白质结合中的重要作用
  • Cell | 张泽民课题组与合作者揭示非小细胞肺癌新辅助免疫治疗后的免疫微环境异质性
  • Nature Cancer | 白凡课题组合作揭示结直肠癌腹膜转移新机制:炎症反馈、免疫抑制与间皮细胞转化共同促进腹膜转移
  • Cancer Cell | 张泽民课题组与合作者揭示三阴性乳腺癌化疗与免疫治疗的协同机制
  • Nature Cancer丨张泽民课题组合作发现新的人CD8+ T细胞耗竭决定因子
  • Nature Communications | 白凡课题组与合作团队揭示成纤维细胞中的雌激素反应促进胃癌卵巢转移
  • Cancer Cell | 张泽民团队通过跨组织单细胞多组学揭示肌成纤维细胞的多样化免疫调节特征
  • Nature Cancer | 张泽民团队通过单细胞整合分析揭示结直肠癌肿瘤微环境分型
  • Cell|张泽民团队通过泛癌种单细胞整合分析揭示表型各异的肿瘤浸润B细胞亚类
  • NSR | 张泽民课题组通过泛癌种整合分析揭示人类肿瘤内皮细胞异质性
  • Cancer Cell | 张泽民课题组合作揭示结直肠癌免疫治疗响应相关的肿瘤微环境细胞类型时空动态变化规律
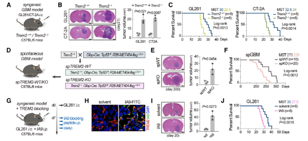
  • Cancer Cell | 白凡团队与合作者揭示TREM2在中枢神经系统肿瘤的免疫保护作用
  • Nature Cancer | 白凡课题组与合作者开发驱动“旁观者”T细胞治疗癌症的免疫治疗新策略
  • Nature | 白凡课题组与合作团队解析雄激素调控性别差异的分子细胞基础
  • Nat. Commun. | 白凡课题组与合作者揭示异倍体在肿瘤转移中的驱动作用
  • Cancer Cell|白凡课题组合作揭示驱动食管正常上皮细胞癌变的基因组突变动态演变
  • "太极生两仪,两仪生四象",恰似胚胎发育细胞命运决定:从单一受精卵起始,经历二细胞期、四细胞期的有序分裂,最终形成谱系分明的生命蓝图。

  • 能否突破传统遗传谱系示踪和单细胞转录组等手段不足之处,建立时间分辨的单细胞全基因组精度、多模态组蛋白修饰以解析胚胎发育细胞谱系与关键表观基因组调控尚未可知。

  • 能否突破传统遗传谱系示踪和单细胞转录组等手段不足之处,建立时间分辨的单细胞全基因组精度、多模态组蛋白修饰以解析胚胎发育细胞谱系与关键表观基因组调控尚未可知。

  • 能否突破传统遗传谱系示踪和单细胞转录组等手段不足之处,建立时间分辨的单细胞全基因组精度、多模态组蛋白修饰以解析胚胎发育细胞谱系与关键表观基因组调控尚未可知。

  • 能否突破传统遗传谱系示踪和单细胞转录组等手段不足之处,建立时间分辨的单细胞全基因组精度、多模态组蛋白修饰以解析胚胎发育细胞谱系与关键表观基因组调控尚未可知。

  • 近年来,随着深度学习方法和技术的发展,全新蛋白质序列设计取得了重要进展。其中代表性的工作包括ProteinMPNN,ABACUS-R,ProDesign-LE等,都在序列设计中取得了重要进展,并进行了相应的实验验证

  • 近年来,随着深度学习方法和技术的发展,全新蛋白质序列设计取得了重要进展。其中代表性的工作包括ProteinMPNN,ABACUS-R,ProDesign-LE等,都在序列设计中取得了重要进展,并进行了相应的实验验证

  • 近年来,随着深度学习方法和技术的发展,全新蛋白质序列设计取得了重要进展。其中代表性的工作包括ProteinMPNN,ABACUS-R,ProDesign-LE等,都在序列设计中取得了重要进展,并进行了相应的实验验证

  • 近年来,免疫治疗(如PD-1/PD-L1免疫检查点抑制剂)在癌症治疗中取得了突破性进展,为许多患者带来了前所未有的生存获益【1-3】

中心概况
更多

北京大学京津冀生物医学前沿创新中心(英文全称:Peking University Beijing-Tianjin-Hebei Biomedical Pioneering Innovation Center, 英文简称:BTH-BIOPIC)由北京大学与天津市北辰区人民政府于2024年9月签约共建,是具有独立法人资格的事业单位。创新中心依托北京大学生物医学前沿...

科研队伍
更多

张泽民

BIOPIC 原主任、BTH-BIOPIC名誉主任

2022-2025,北京大学生物医学前沿创新中心(BIOPIC),中心主任 ...

苏晓东

BIOPIC常务副主任

2010-至今, 北京大学生物医学前沿创新中心(BIOPIC),常务副主任 2005-至今,《生物物理与生物化学进展》编委 ...

白凡

BIOPIC副主任、BTH-BIOPIC主任

2024-至今 北京大学生物医学前沿创新中心(BIOPIC),副主任  2024.03-至今 北大-清华生命科学联合中心研究员  2022-至今...

胡学达

BTH-BIOPIC副主任

2021.1-2025.9 北京百奥智汇有限公司 副总裁/副研究员  2017.9-2020.12,北京大学,北京大学生物医学前沿创新中心,助理研究员 ...

技术支撑平台
更多

高通量抗体筛选平台

高通量筛选是近年来发展起来的药物筛选技术,具备微量化、快速、灵敏与准确等特点,能够在短时间内对海量候选分子的生物活性进行系统性评估,已成为现代药物开发与生物化学研究的核心驱动力。 高通量抗体筛选平台旨在面向新型抗体、蛋白药物以及其他小分子化合物的发现与优化阶段,提供多元化、高效率的筛选技术路径与全方位的运营支持服务。通过整合先进的自动化分子互作检测设备以及专业的药物分析设备及流程,平台致力于显著提升药物筛选效率,有力保障各团队在药物发现与转化研究方面的高效开展。

分子生物学平台

分子生物学平台聚焦于各类分子水平的基础与应用研究提供全面、可靠的实验设备与技术服务。平台目前汇集了涵盖分子克隆、基因表达分析与蛋白检测等关键基础环节的设备,包含超速离心机、实时荧光定量PCR仪、分子成像系统、多功能酶标仪等大型仪器。同时平台配备了包括包括纯水仪、高压灭菌锅、超低温冰箱等在内的完备支撑设施,形成了完整的实验保障链条。平台仪器设备先进齐全,满足在分子、细胞等不同水平研究的需要,为各转化团队推进提供坚实的基础。

高性能计算平台

高性能计算平台致力于服务和支持生物医学大数据等科研创新与人才培养工作,提供专业的科学计算IT支持,以及以高通量测序数据为核心的组学生物信息分析和数据挖掘咨询服务。平台立足强化在大规模数据处理与并行计算方面的能力,致力于建设成为高性能、多功能、跨学科的生命科学通用计算基地,为区域内的前沿科研项目提供更优质、高效和多样化的技术支撑与服务。

流式细胞分选技术平台

流式细胞分选技术平台致力于为生命科学前沿研究提供细胞生物学相关的技术服务,满足各转化团队对高通量、高灵敏度细胞分选的需求。 平台现配备多台流式细胞分析仪和流式细胞分选仪,可实现对各类组织、细胞样本的精准定量分析与特定细胞群体的高效制备。为确保平台的稳定运行与高效利用,平台配备了专职技术人员,全面负责公共仪器的日常管理、维护保养与操作培训。此外,平台定期组织技术讲座与上机培训,积极推广流式领域的新技术与新方法,提供新仪器的展示等。