胶质母细胞瘤(GBM)是最常见、最恶性的CNS原发肿瘤,治疗手段匮乏。GBM免疫微环境中浸润有大量的髓系免疫细胞(可占细胞成分30~50%),是GBM免疫治疗最有前景的靶细胞之一【1】。TREM2是髓系免疫细胞特异表达的受体分子,病理情况下能够感知多种释放到微环境中的信号并启动下游反应,近年在肿瘤研究中受到瞩目,已发现其在纤维肉瘤、乳腺癌、结肠癌当中发挥显著的免疫抑制作用【2,3】;然而该信号枢纽分子在CNS肿瘤中的作用尚不清楚。
2024年5月23日,北京大学生物医学前沿创新中心/北大-清华生命科学联合中心/北京基因诊断高精尖创新中心白凡教授团队与中山大学附属第一医院神经外科张弩教授团队合作在肿瘤领域权威期刊Cancer Cell上发表了题为Distinct Roles of TREM2 in Central Nervous System Cancers and Peripheral Cancers的研究文章。该研究首次发现髓系免疫细胞表达的信号枢纽分子TREM2在胶质母细胞瘤等中枢神经系统(CNS)肿瘤当中发挥免疫保护作用,打破了目前TREM2在肿瘤中起免疫抑制作用的认知,揭示了CNS肿瘤微环境特异因素介导的髓系免疫细胞表型重塑机制,以及提高TREM2表达量对重新激活抗肿瘤免疫反应的关键作用,为器官特异性肿瘤免疫治疗策略研发提供了新的理论依据。
该研究包括以下主要发现:
1. TREM2缺陷可加速GBM进展、抑制抗肿瘤免疫反应
该研究通过建立三种TREM2功能缺陷小鼠模型,包括①在对照鼠和TREM2敲除基因鼠的颅内原位种植GL261/CT-2A小鼠GBM细胞系、②对照或携带TREM2敲除的GBM自发成瘤小鼠模型【4】、③药物阻断TREM2信号的小鼠原位GBM模型等,证实了TREM2缺陷导致GBM进展加速(图1)。

图1. TREM2缺陷加速小鼠GBM模型进展
为了探究TREM2分子对GBM免疫微环境的作用,研究人员应用单细胞转录测序分析野生型及TREM2缺陷的GL261-GBM荷瘤小鼠的肿瘤免疫微环境。首先对浸润的髓系免疫细胞进行全面分析,发现TREM2缺陷组中髓系免疫细胞免疫抑制性相关的特征基因和通路表达上调,提示TREM2缺陷导致髓系细胞呈现促肿瘤进展的表型。研究人员随后对淋巴免疫细胞进行详细分析,发现TREM2缺陷导致淋巴免疫细胞处于效应减低、耗竭程度增加的状态。进一步通过细胞互作分析证明了髓系细胞导致淋巴细胞耗竭,并应用流式细胞术、体外共培养体系的一系列功能实验成功验证了以上基于单细胞分析的发现(图2)。

图2. TREM2缺陷导致抗肿瘤免疫反应被抑制
2. GBM进展过程中TREM2表达在单细胞水平下调,回补TREM2表达可遏制GBM进展
通过对小鼠GBM模型的单细胞转录组测序分析发现,TREM2在GBM进展过程中表达水平下调。为了验证在胶质瘤病人中是否也有类似的结果,研究人员收集了胶质瘤临床样本,并使用单细胞转录组及空间转录组技术进行探究。发现与小鼠模型中观察到的现象一致,TREM2在胶质瘤进展过程中表达水平呈下调趋势。空间转录组测序进一步证明TREM2从肿瘤交界区到肿瘤核心区域表达值呈梯度下降趋势。这些结果随后被免疫组化、流式细胞术等实验证实(图3)。

图3. GBM进展过程中TREM2表达在单细胞水平下调
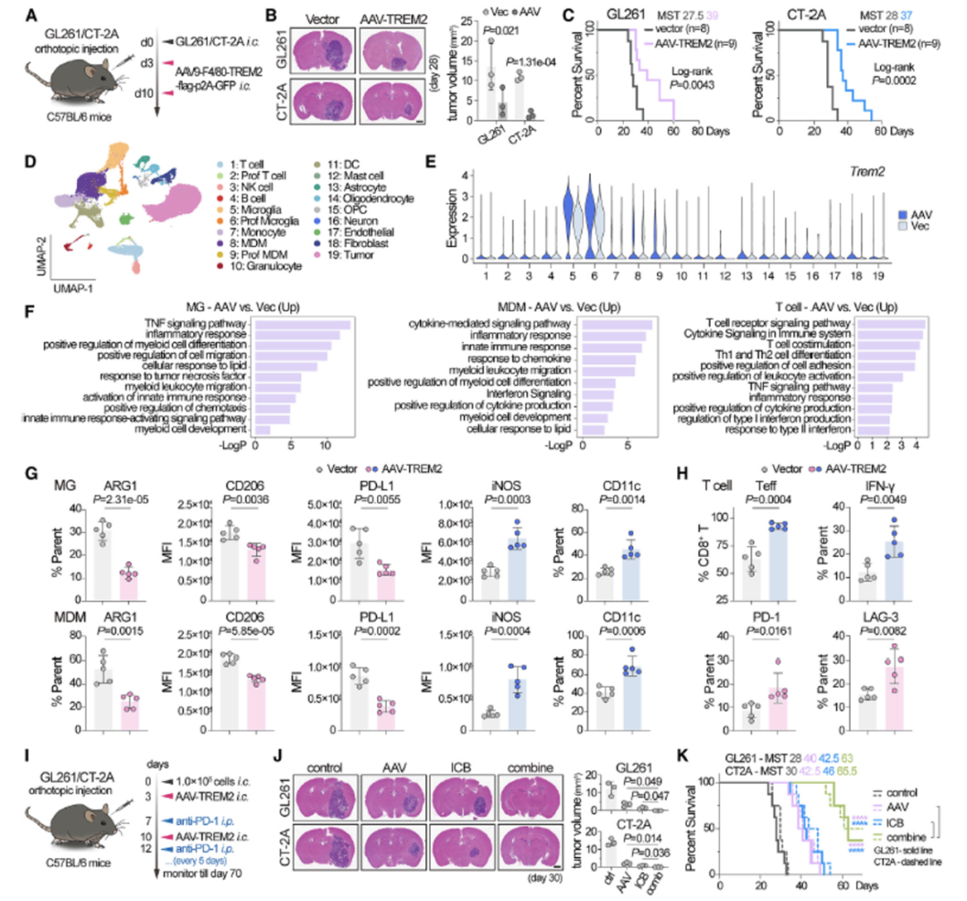
在小鼠原位GBM模型上,使用腺相关病毒载体(AAV)回补TREM2表达量,可遏制GBM进展,单细胞测序及流式检测也发现TREM2表达量回补后,髓系细胞免疫抑制性特征减弱,抗肿瘤免疫活性显著提升。此外,该疗法可与免疫检查点抑制剂anti-PD-1产生协同作用(图4)。

图4. 腺相关病毒载体(AAV)回补TREM2表达量遏制GBM进展
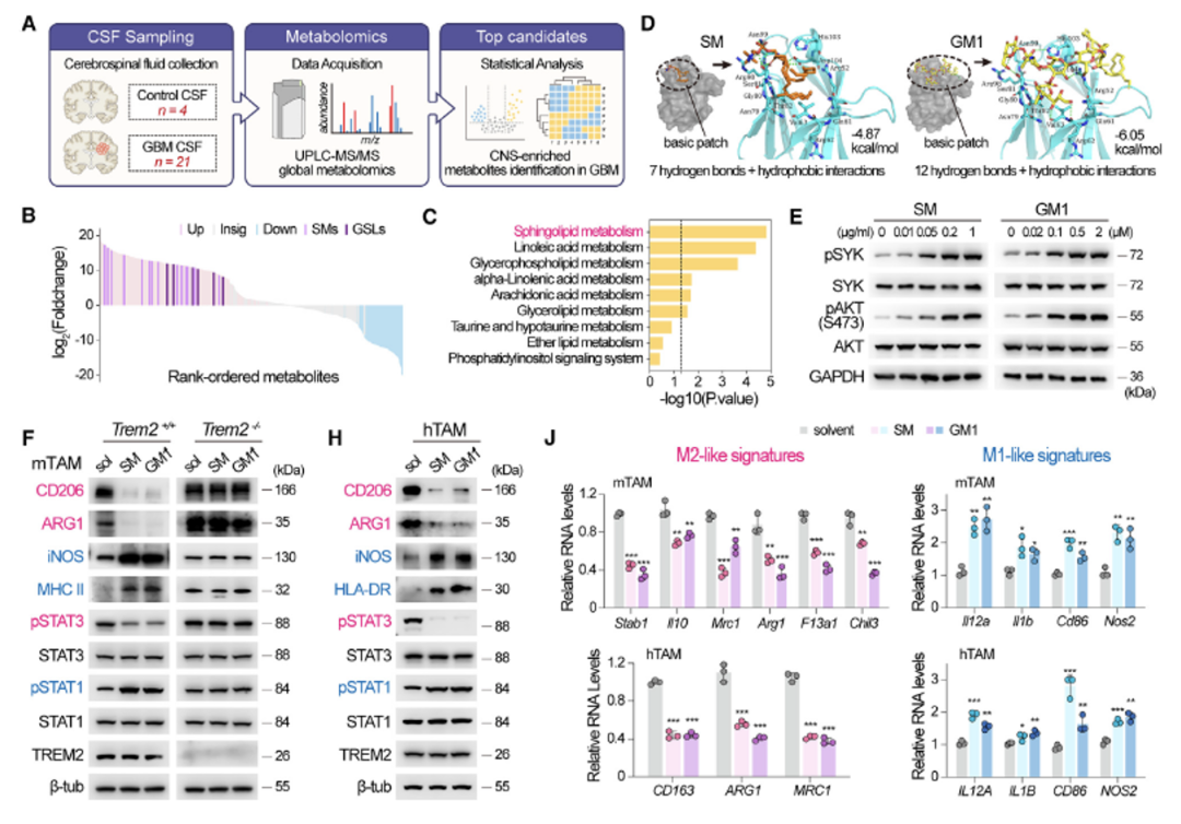
3. TREM2在CNS肿瘤的免疫保护作用是由肿瘤进展过程中CNS微环境富集的鞘脂类配体所介导
TREM2作为微环境损伤感受器,配体复杂多样,脂类是其中一大类【5】。CNS肿瘤进展过程,由于CNS富含结构(如神经纤维的髓鞘)的破坏,会导致一些CNS富集的脂类释放至微环境【6】。通过脑脊液代谢组学及颅内外肿瘤模型髓系浸润免疫细胞的转录组学分析,该研究发现TREM2在CNS肿瘤的免疫保护作用是由肿瘤进展过程中CNS微环境富集的鞘脂类配体所介导,其结合TREM2后会启动髓系免疫细胞向促炎型表型转换的下游反应,产生抗肿瘤效应(图5)。

图5. CNS微环境富集的鞘脂类配体介导TREM2的CNS肿瘤免疫保护作用
综上,该研究首次揭示了TREM2在CNS肿瘤中独特的免疫保护作用及由微环境特异因素介导的分子机制,提高TREM2表达量可显著改善机体抗肿瘤免疫的活性,为GBM等CNS肿瘤的免疫治疗提供了新的思路及策略。

中山一院神经外科博士生钟键、北京大学生物医学前沿创新中心博士后邢旭东、中山一院神经外科博士生高宜欣是该文的共同第一作者。中山一院神经外科张弩教授、北京大学生物医学前沿创新中心白凡教授是该文的共同通讯作者。陆军军医大学第西南医院病理科(病理学研究所)、重庆金凤实验室的时雨副教授,南京医科大学汪秀星教授为这项研究提供了分析样本、建议或技术指导。
白凡,北京大学生物医学前沿创新中心(BIOPIC)副主任、教授,北京未来基因诊断高精尖创新中心(ICG)、北大-清华生命科学联合中心研究员、北京大学第一医院兼职研究员,博士生导师。国家自然科学基金委优秀青年科学基金、杰出青年科学基金获得者。2003年本科毕业于北京大学物理系,2008年获得英国牛津大学生物物理博士学位,2008-2011年间先后在牛津大学、日本大阪大学从事博士后研究工作。
白凡实验室将综合利用单分子荧光显微成像技术、单细胞基因测序技术,研究与医学临床直接相关的前沿课题,包括:(1)单细胞基因测序技术应用于癌症病人外周血循环肿瘤细胞研究,探索癌症转移的分子生物学机制及无创癌症诊断、预后判断、疗效评价的临床方法;(2)大样本基因测序研究中国人群高发癌症的基因突变特征,发掘引起癌症表型转化、转移的关键驱动事件;(3)研究细菌行为、致病性,抗生素杀菌原理和细菌抗药、耐药的分子机制。
原文链接:
https://www.cell.com/cancer-cell/fulltext/S1535-6108(24)00162-4
参考文献:
1.Hambardzumyan, D., Gutmann, D. H. & Kettenmann, H. The role of microglia and macrophages in glioma maintenance and progression. Nat Neurosci 19, 20–27 (2016).
2.Deczkowska, A., Weiner, A. & Amit, I. The Physiology, Pathology, and Potential Therapeutic Applications of the TREM2 Signaling Pathway. Cell 181, 1207–1217 (2020).
3.Molgora, M. et al. TREM2 Modulation Remodels the Tumor Myeloid Landscape Enhancing Anti-PD-1 Immunotherapy. Cell 182, 886-900.e17 (2020).
4.Zhong, J. et al. Circular RNA encoded MET variant promotes glioblastoma tumorigenesis. Nature Communications 14, 4467 (2023).
5.Kober, D. L. & Brett, T. J. TREM2-Ligand Interactions in Health and Disease. Journal of Molecular Biology 429, 1607–1629 (2017).
6.Wang, J. et al. Invasion of white matter tracts by glioma stem cells is regulated by a NOTCH1–SOX2 positive-feedback loop. Nat Neurosci 22, 91–105 (2019).